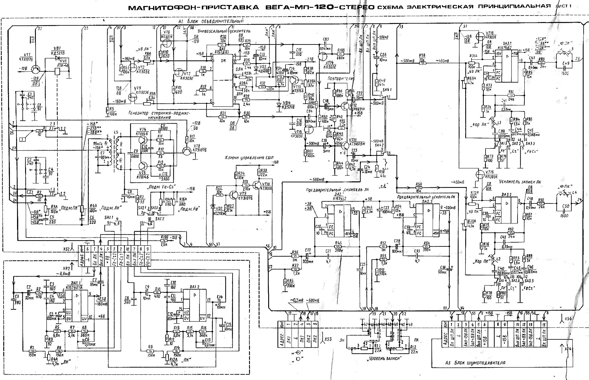
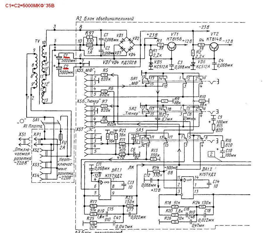
Вега 120 схема