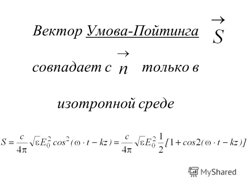
Вектор умова