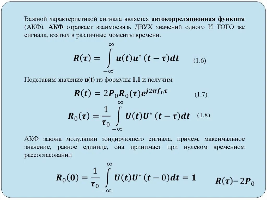
Временные характеристики сигналов