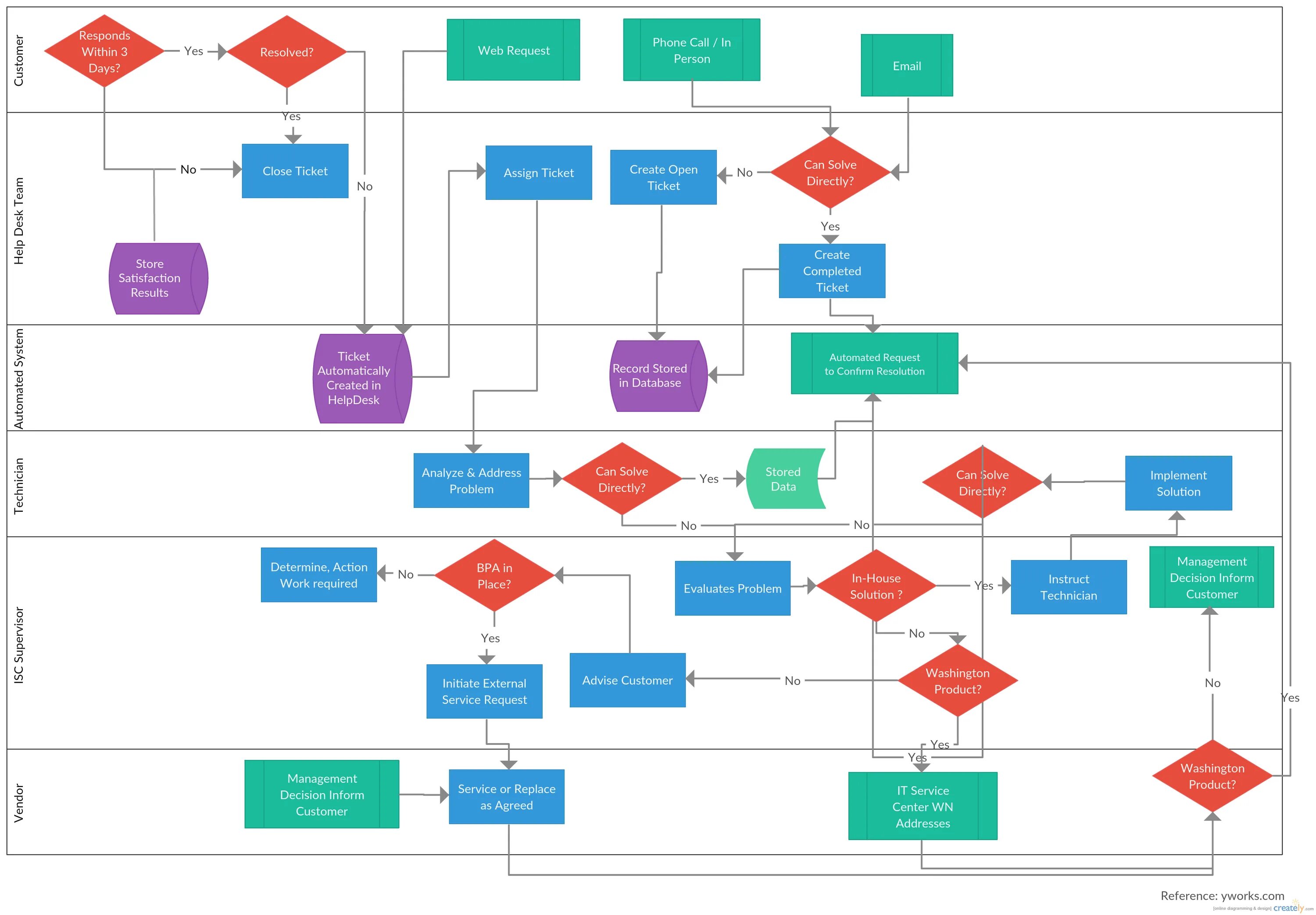
Web resolved