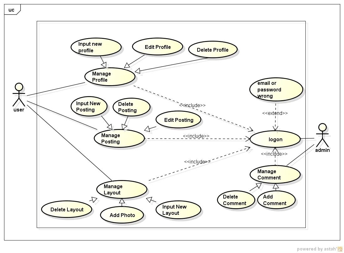
Writing use case