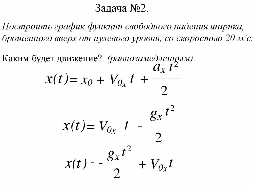
За 2 с прямолинейного