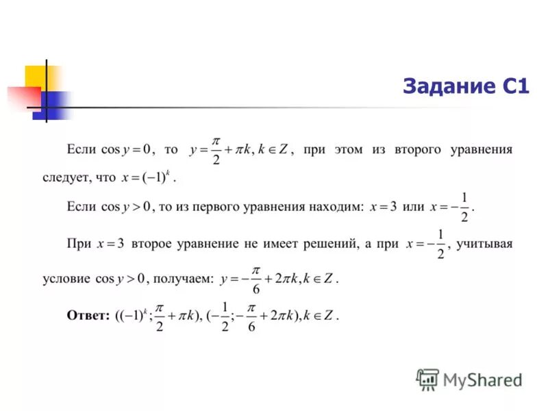
Задача a b 2