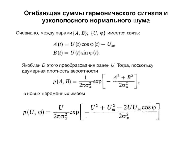
Закон изменения сигнала