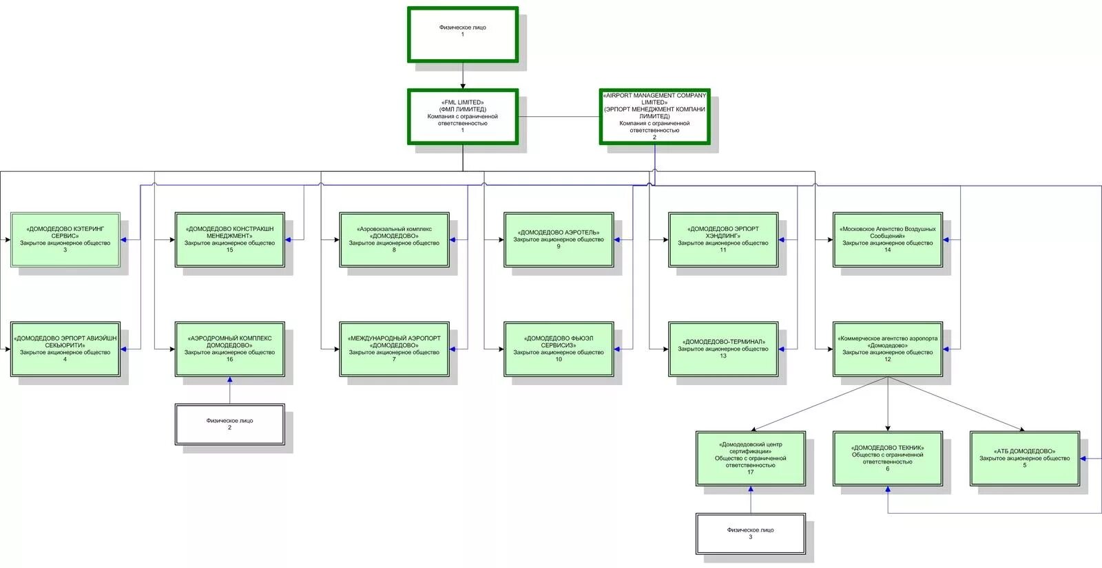
Заполнение группы лиц