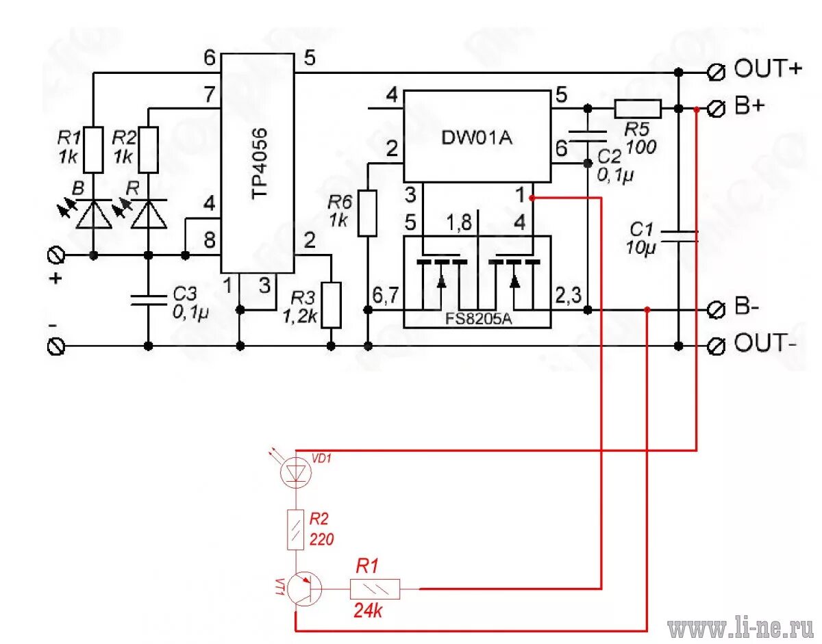
Зарядка микросхема