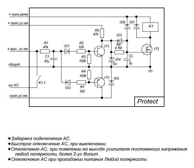
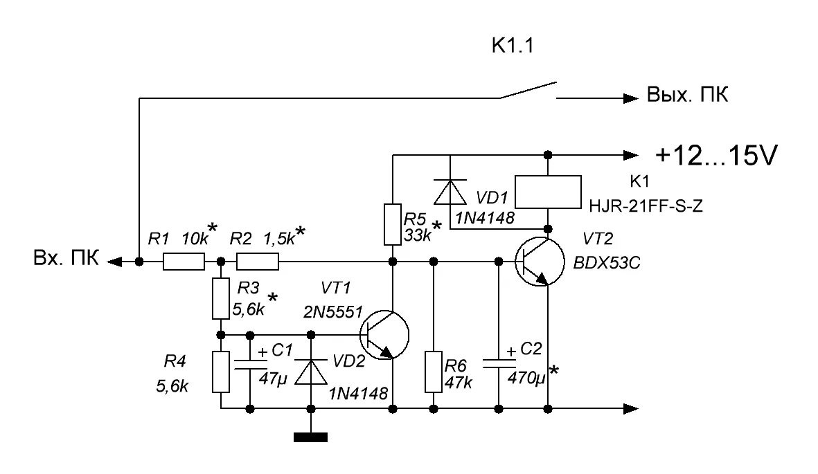
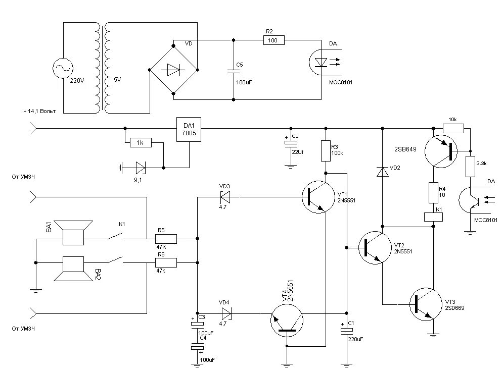
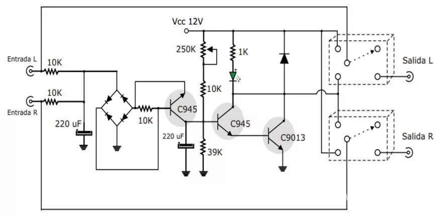
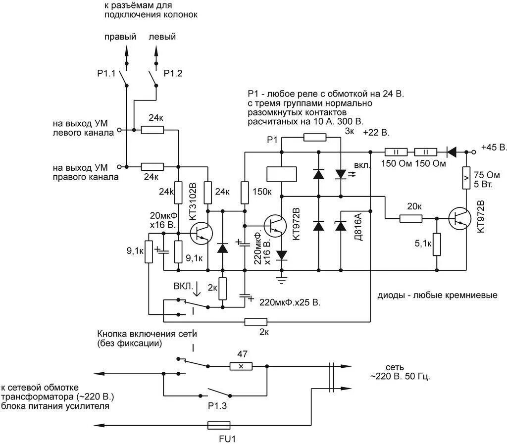
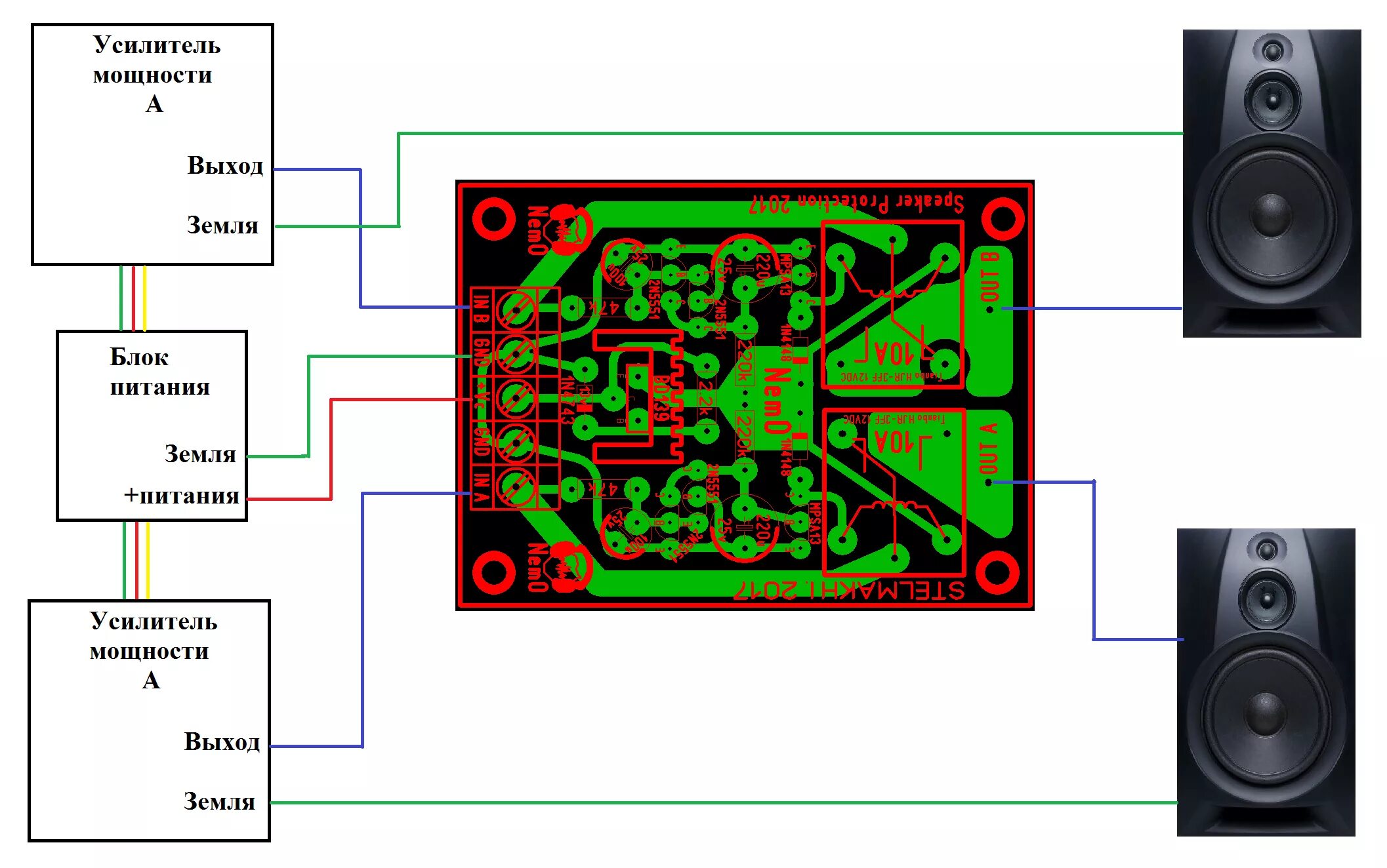
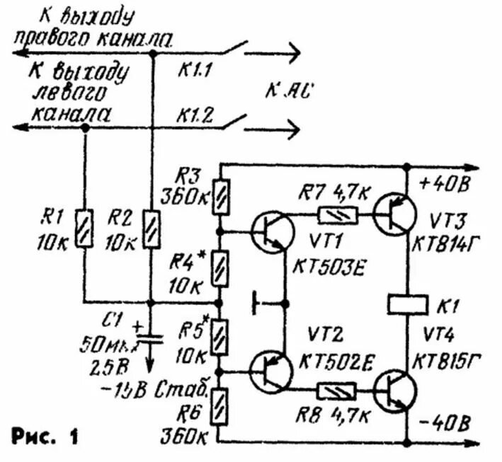
Защита динамиков в усилителе