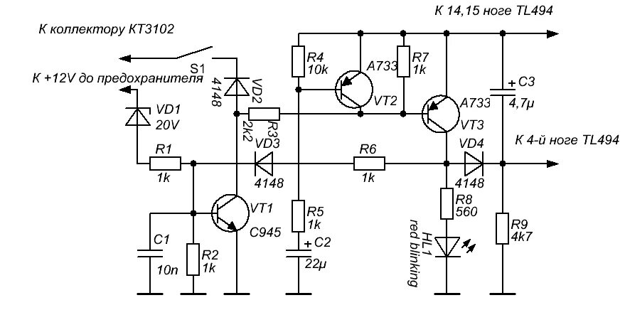
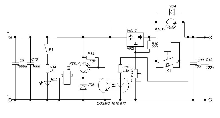
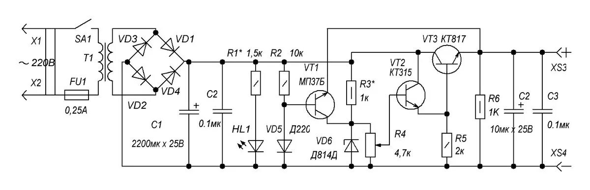
Защита от кз регулируемых блоков питания