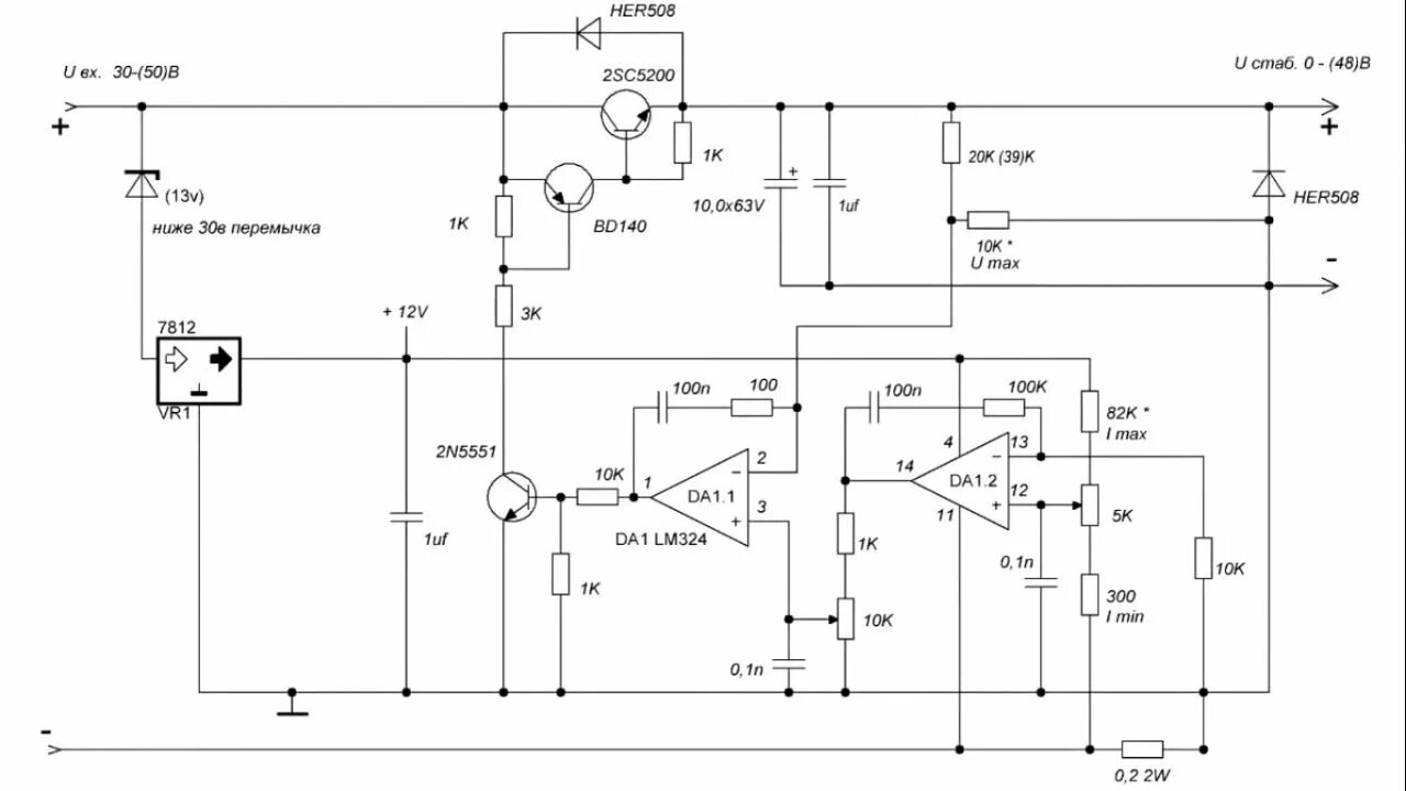
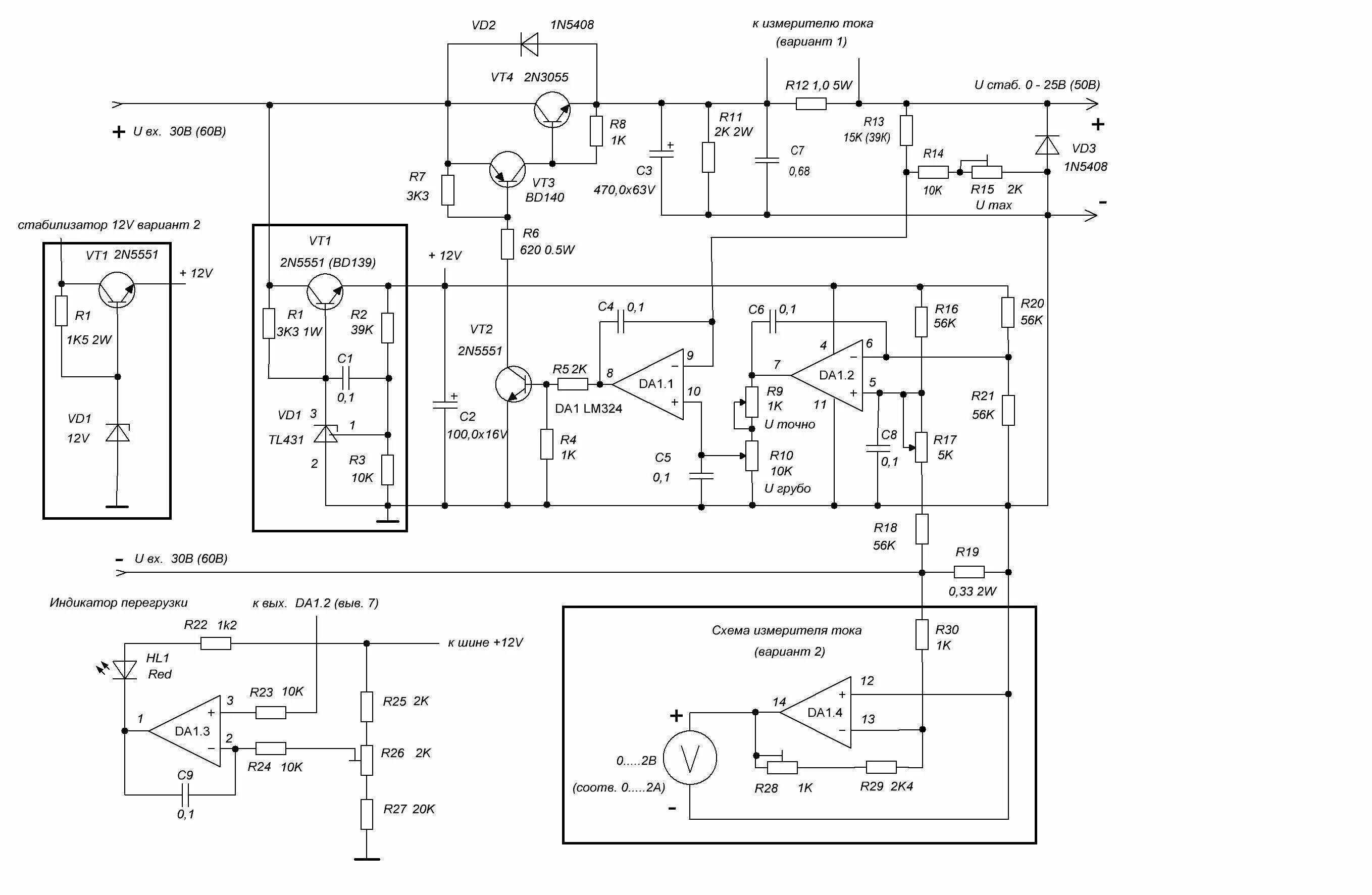
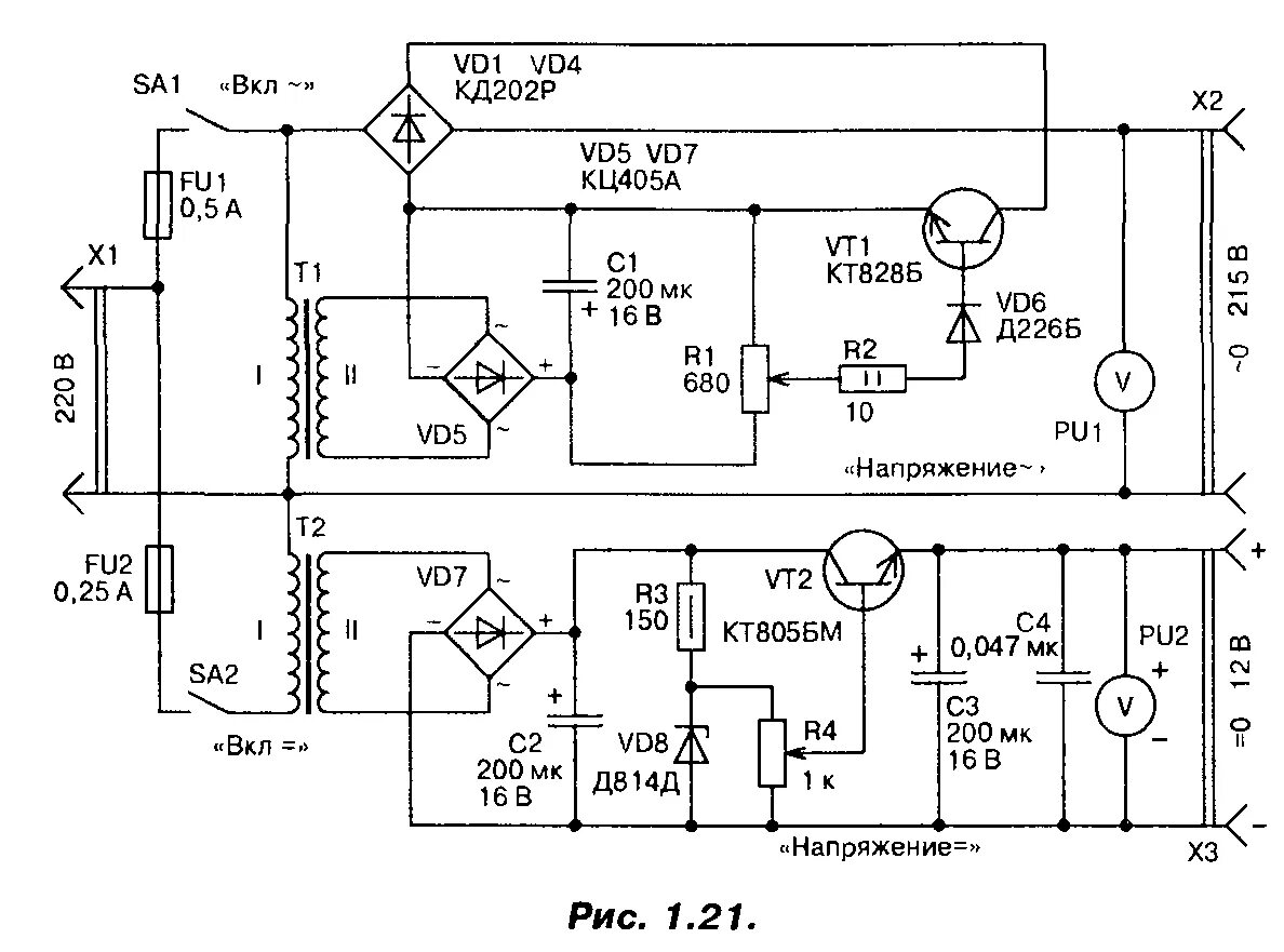
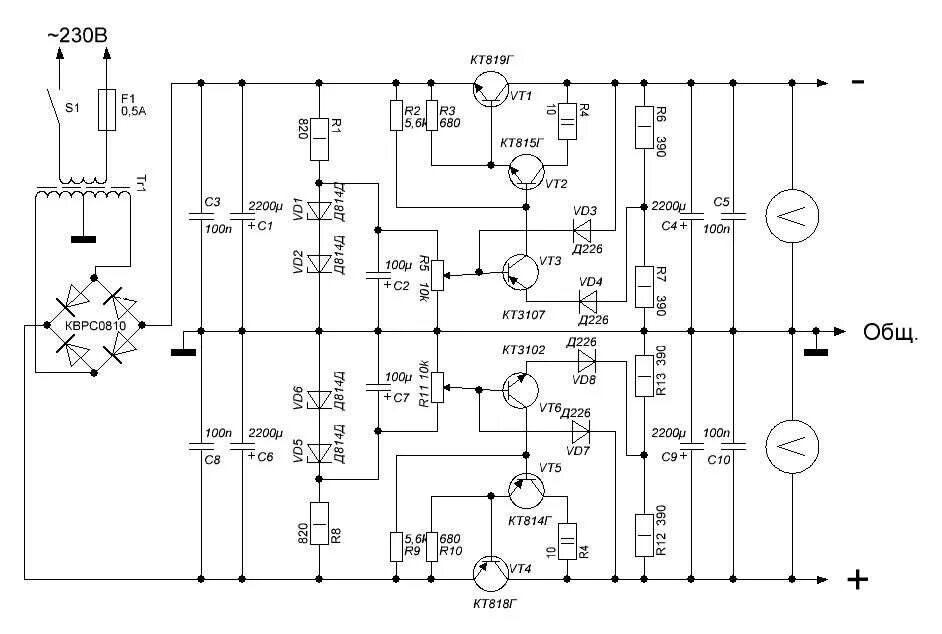
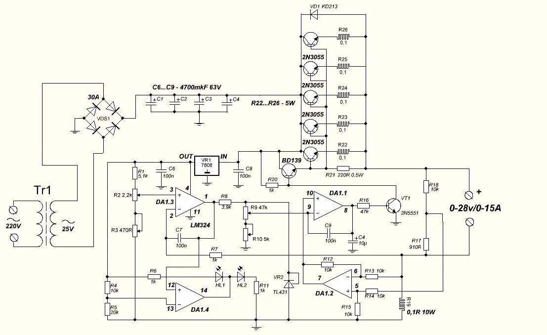
Схема линейного бп