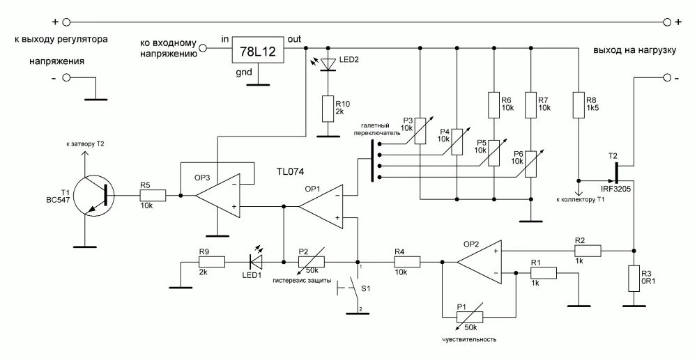
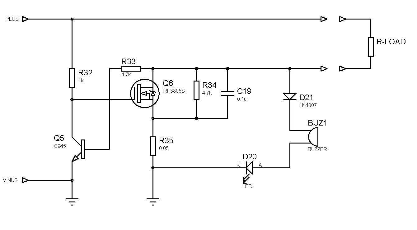
Защита выхода блока питания